11/21/2013

Draft angle analysis and automatic assembly explode: KISTERS 3DViewStation V12.03

Aachen, 2013/11/15: KISTERS has announced the release 12.03 of the 3DViewStation. The KISTERS 3DViewStation is known for the modern user-interface, high performance 3D-viewing, current and mature CAD-importers plus a reasonable set of functional tools to view, analyze and communicate 3D-data.

3DViewStation V12.02 ships with a fresh Office 2013 compliant user interface and provides functionality, which can be leveraged by the user quite intuitively. The focus of the latest developments has been set to analysis functionality.
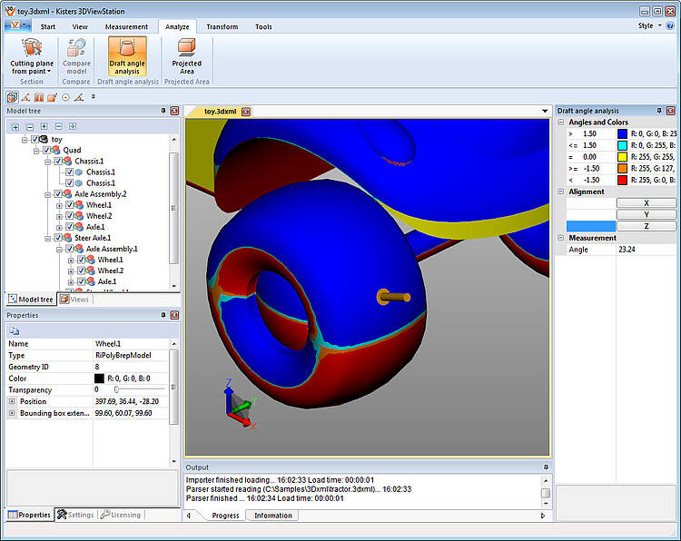
The 3DViewStation now allows to perform a draft angle analysis, which is frequently used by mold- and diemaker and casting companies. To define new directions it is now possible to create and activate new coordinate systems. Section panes, bounding boxes and measurements, i.e. in x- or y-direction only, typically use the currently active coordinate systems. As also the new measurement function does to determine the angle between a face and a direction. New is 3DViewStation V12.03 is the possiblility to create mirrored objects, useful i.e. to create the other missing half of a vehicle. To get a rough idea about the dimensions of an assembly you can now display a variable grid incl. a scale. Users of tech pubs will enjoy the new automatic assembly explode function.

Other news include support for SolidWorks  2014, SolidEdge ST6, Parasolid v26 and STEP AP 242 and the translation of native CAD data to JT, which now preserves all PMIs.

The new features of 3DViewStation can be reviewed in our BLOG too.

The KISTERS 3DViewStation is developed very close to customer requirements, available as Desktop, ActiveX and HTML5 WebViewer product-version. The ActiveX integration component is intended to be used together with a PLM- or other management system. For cloud, portal and web-solutions there is a HTML5-based Browser solution available, which does not require any client installation at all. All file formats can be used in combination with the intelligent navigation- and hyperlinking features to address needs of complex integration scenarios.

KISTERS is a worldwide growing IT-company which has been founded in 1963 as an engineering agency. Its 500 employees develop resource management systems for energy, water and air, and information systems for the area of environment protection and safety. Professional competence and operational experience with more than 3000 customers and more than 150.000 installed licenses make KISTERS an internationally sought-after partner for software solutions.
One core focus of the IT-solution department is the development and sales of visualization solutions for CAD-data and documents including ECM and PLM integrations. To satisfy the various market requirements KISTERS offers solutions of several best-in-class vendors as well as own developments. Customers appreciate 20+ year experience in this area.

Contact:
KISTERS AG
https://viewer.kisters.de
sales-viewer(at)kisters.de
https://blog.kisters.de
http://www.youtube.com/KistersViewer